编号:20260223214322370233
学科题库 0 views
学科题库 0 views
编号:20260223214321833461
学科题库 0 views
学科题库 0 views
编号:20260223214313994257
学科题库 0 views
学科题库 0 views
UePlus | 网站免责声明
为了浏览本网站(UePlus,以下简称本网站),访问者应当关注、理解并接受本站作出的下述免责声明:
1、本网站所提供的信息,只供教育教学参考之用。
2、本网站及其会员一概毋须以任何方式就任何信息传递或传送的失误、不准确或错误对用户或任何其他人士负任何直接或间接的责任。
3、在法律允许的范围内,本网站在此声明,不承担用户或任何人士就使用或未能使用本网站所提供的信息或任何链接或项目所引致的任何直接、间接、附带、从属、特殊、惩罚性或惩戒性的损害赔偿。
4、访问者在从事与本网站相关的所有行为(包括但不限于访问浏览、利用、转载、宣传介绍)时,必须以善意且谨慎的态度行事;访问者不得故意或者过失的损害本网站的各类合法权益,不得利用本网站以任何方式直接或者间接的从事违反中华人民共和国法律、国际公约以及社会公德的行为。对于访问者利用本网站提供的信息而作出的任何决策、决定以及其后果,本网站不承担任何责任
5、本网站图片,文字之类版权,本网站无法鉴别所上传图片或文字的知识版权,如果侵犯,请及时通知我们,本网站将在第一时间及时删除。
6、凡以任何方式登录本网站或直接、间接使用本网站资料者,视为自愿接受本网站声明的约束。
UePlus
UePlus | 网站导航


为圆锥摆运动时,桌面对小球的支持力FN恰好为0
做圆锥摆运动时,绳子的张力大小为4mg
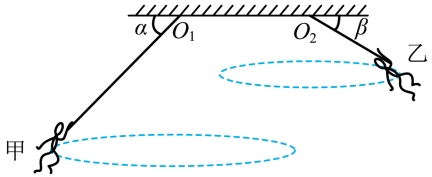
和L的绸带一端固定在天花板上,质量相等的甲、乙两位演员分别抓住绸带的另一端,在不同高度的水平面内做匀速圆周运动,此时两绸带与水平方向的夹角分别为
、
。已知两绸带上端的固定点足够远以避免发生缠绕,绸带可视为轻质细绳,两演员可视为质点,则下列说法正确的是( )
B.甲、乙所受拉力大小之比为
D.甲、乙的线速度大小之比为
圆弧形的水平弯道,其半径R=25m,AB、BC相切于B点。一辆质量为
的汽车从A点由静止开始做匀加速运动,进入BC段做速率不变的圆周运动。已知汽车在弯道上以允许最大安全速率行驶,汽车在AB段行驶受到的阻力为车重的k1=0.15倍,在BC段行驶时径向最大静摩擦力为车重的k2=0.4倍,
取3,g=10m/s2。下列说法正确的是( )

转动。转盘上放置两个相同的物块A、B,物块A、B通过轻绳相连。开始时,绳恰好伸直但无弹力,现让该装置从静止开始转动,使其角速度缓慢增大。整个过程中,物块A、B都相对于盘面静止,物块A、B到转轴的距离分别为r、2r,物块的质量均为m且与转盘间的动摩擦因数均为
,接触面间的最大静摩擦力等于滑动摩擦力,重力加速度大小为g。下列说法正确的是( )
时,物块B受到的摩擦力大小为
时,物块A受到的摩擦力大小为

。则自行车与竖直方向的夹角的正切值为( )
B.
C.
D.1
圆弧与长为5m的直线构成)顺利停车,用时40s。汽车与地面间的动摩擦因数为0.3(最大静摩擦力等于滑动摩擦力),重力加速度g=10m/s2,汽车可视为质点,下列说法正确的是( )
绕竖直轴做匀速圆周运动,小球离A点的竖直高度为h,细绳的拉力大小为F,重力加速度为g,下列图像可能正确的是( )
B.
D.

